
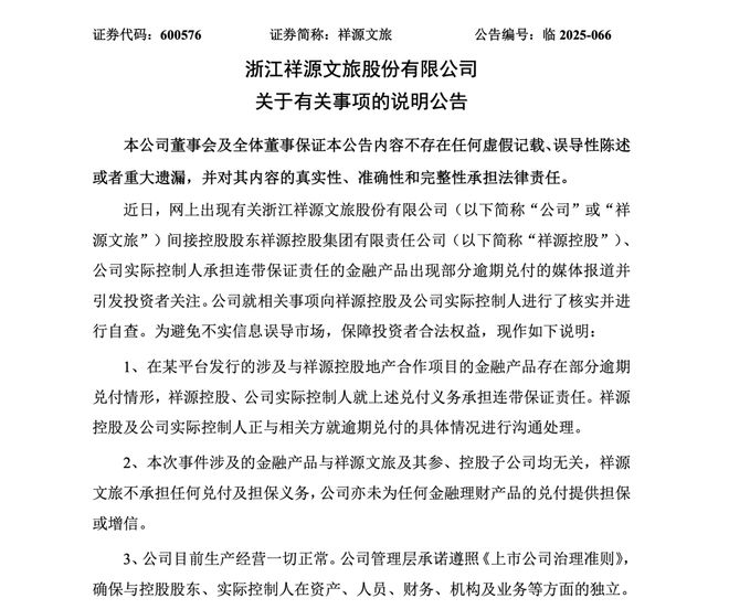
12月7日,湘园文旅(600576)公告称,有媒体报道称,公司实际控制人承担连带责任的部分理财产品已终止,引发投资者关注。公司已向湘源控股及公司实际控制人核实相关事项并进行自查。为避免错误信息误导市场,保护投资者合法权益,现作出如下说明: 1、某平台发行的部分涉及祥源控股房地产合作项目的理财产品逾期赎回。湘源控股及公司实际控制人对前述赎回义务承担连带责任。祥源控股及公司实际控制人就超额收购的具体情况与相关方进行沟通艾门特。 2、本次事件涉及的金融产品与湘园文旅及子公司参与处理无关。湘园文旅不承担任何赎回和担保义务,公司也不为任何金融理财产品的赎回提供担保或增信。 3、公司目前生产经营正常。公司管理层致力于遵守《上市公司治理准则》,确保在资产、人员、财务、机构、业务等方面独立于股东、实际控制人控制。此外,中国交通建设股份有限公司(603815)和海昌海洋公园(02255.HK)也发布公告进行解释。 12月6日,据媒体报道,湘源控股集团有限公司(以下简称“湘源控股集团有限公司”)交易的部分金融权收益权产品资料显示,浙江浙金资产运营有限公司(原名浙江金融资产交易中心有限公司)成立于2013年,位于浙江省杭州市,是一家以金融业为主业的企业。公司注册资本210万元,实收资本210万元,于2020年完成股权融资。值得一提的是, 2024年10月,浙江省地方金融管理局发布公告称,不再保留浙江金融资产交易中心有限公司(浙江金融中心)的金融业务交易资格。取消浙江g中心的金融资产交易业务资格不会影响公司依法正当承担法律关系,并将继续承担处置现有业务的市场主体责任;不影响现有业务融资主体继续按照合同承担定期付款等责任。” 资料来源:证券时报、综合每日经济新闻、公司公告等。
特别声明:以上内容(如有的话,包括图片或视频)由自媒体平台“网易号”用户上传发布。本平台仅提供信息存储服务。
注:以上内容(包括aAng NY的照片和视频)由网易号用户上传发布,网易号为社交媒体平台,仅提供信息存储服务。